Auto-Trading Deployment Process

Viewing 9 posts - 1 through 9 (of 9 total)
  • Author
    Posts
  • #36231 quote
    Steve
    Participant
    Junior

    Hey guys,

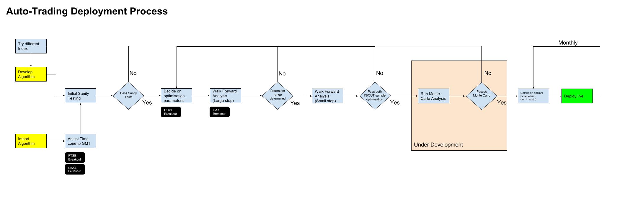
    I wanted to share my “Auto-Trading Deployment Process” flow diagram which is the process I currently follow to get to the stage where I am ready to deploy an algorithm live.

    The yellow blocks are inputs, green are outputs and the black boxes represent all the algorithms I am currently developing with their position in the process diagram. This way I can keep track of where I am at with all of them.

    Please comment/share your own process, would love to know what others do / what strategies you follow.

    Wing thanked this post
    algorithmictradingprocess-14953661454pc8l1.jpg algorithmictradingprocess-14953661454pc8l1.jpg AlgorithmicTradingProcess1.pdf
    #36285 quote
    Maz
    Participant
    Veteran

    @Sammut It’s great that you are doing this – developing a framework for yourself. Using a process driven approach in this field is imperative to long term success. Nice work.

    #36355 quote
    GraHal
    Participant
    Master

    Wow sammut, I’m well impressed! That looks like how we all should be doing it!

    On my best days I broadly do similar (but not as discliplined!) but not much algo dev from scratch for a good while. I did a spell of monte carlo analysis a while back, but it fell by the wayside (for no good reason!).

    What software do you use for your monte carlo? I had a Thread going on here for 2 Apps I used, no-one mentions it much lately … I think I’ll get back on it! 🙂 Thanks for the prompt!

    Good Work, I’ve saved a copy!
    GraHal

    #36380 quote
    Nicolas
    Keymaster
    Master

    Is a very good point of view of a healthy and optimal organization for the implementation of automatic trading strategies. It is a very linear vision of the decision-making process that must lead to going into production for a trading algorithm, but it has the advantage of setting limits and forcing oneself to use the right tools at the right time. It is a very good job and I think it will help a lot of members. To answer your question, it is indeed the same type of development model that I use myself.

    #36542 quote
    Steve
    Participant
    Junior

    Thanks Maz, GraHal and Nicolas for your input!
    Regarding your question GraHal, ideally for MC simulations we could have one of the following:

    • integrated MC tool in PRT
    • 3rd party SW (PRT compatible) for running MC analysis

    I have briefly looked into developing my own MC tool, however, I find going down this path turns it into a hobby and not a real tool robust enough for making trading decisions with real money. Nonetheless if your interested I have included below some details on a Python program which could do the job.

    Python MC simulation backbone:

    • pandas modules for index price data input 
    • numpy / talib for quant finance computations
    • seaborn for plotting

    GraHal what apps have you used for MC in the past?

    #36574 quote
    Nicolas
    Keymaster
    Master

    A Monte Carlo tool is plan to be part of ProBacktest in the future. It will be the perfect companion to the recently added walk-forward tool!

    I know the backtest results window could also be modified to incorporate much more valuable informations while developing algos and also 3D graphical representation of these stats.

    #36580 quote
    GraHal
    Participant
    Master

    Hi sammut check out my thread below, there is discussion and links.

    https://www.prorealcode.com/topic/monte-carlo-analysis/

    Cheers
    GraHal

    #36590 quote
    AutoStrategist
    Participant
    Veteran

    @sammut – Yep looks good, just wanted to add that the development process is continuous so in my experience so the final loop becomes more than just re-optimising parameters.  You will find that new things you discover (filters, money management techniques etc.) as you develop later strategies can be successfully applied to strategies already deployed.  Also watching strategies as they run can often reveal insights you could never get from a backtest.

    #36602 quote
    Wing
    Participant
    Veteran

    Nice chart. Looks like a solid development process. Reminded me a bit of this similar chart, which you may have seen: https://www.prorealcode.com/wp-content/uploads/2016/09/System_Development_Process_MindMap.pdf

    GraHal and AutoStrategist thanked this post
Viewing 9 posts - 1 through 9 (of 9 total)
  • You must be logged in to reply to this topic.

Auto-Trading Deployment Process


ProOrder: Automated Strategies & Backtesting

New Reply
Author
author-avatar
Steve @sammut Participant
Summary

This topic contains 8 replies,
has 6 voices, and was last updated by Wing
8 years, 11 months ago.

Topic Details
Forum: ProOrder: Automated Strategies & Backtesting
Language: English
Started: 05/21/2017
Status: Active
Attachments: 2 files
Logo Logo
Loading...